Smarter Maintenance - Organisation
Organisation
Experts from seven different departments at NTNU are collaborating on the project. These departments belong to three faculties: The Faculty of Engineering, the Faculty of Information Technology and Electrical Engineering and the Faculty of Economics and Management.
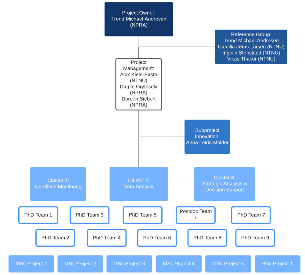
NTNU Technology Transfer AS is actively assisting the project, and a separate sub-project for innovation has been established. The project is owned by the Norwegian Public Roads Administration represented by Trond Michael Andersen. The project management team comprises Alex Klein-Paste (NTNU), Doreen Siebert (NPRA) and Dagfin Gryteselv (NPRA). The project manager of the innovation sub-project is Rita Løberg (NTNU).
Ten Ph.D projects have been started. Each Ph.D project is staffed by a Ph.D candidate, two supervisors from different departments and a contact person at the Norwegian Public Roads Administration. Each postdoctoral project has two supervisors from different departments, as well as a contact person at the Norwegian Public Roads Administration.
